近日,主动脉夹层(AD)发病机制又有了新发现。北京大学人民医院血管外科张韬课题组联合中国医学科学院阜外医院心血管疾病国家重点实验室王利教授课题组和解放军总医院第一医学中心、全军血管外科中心郭伟教授课题组在Theranostics杂志(IF 11.556)上发表了题为“Dysregulation of interaction between LOXhigh fibroblast and smooth muscle cells contributes to the pathogenesis of aortic dissection”(成纤维细胞与平滑肌细胞之间相互作用的失调是主动脉夹层的发病机制之一)的相关研究。该研究找到药物治疗AD的新靶点,并为实现AD早期预诊和快速分诊提供了可能。
Theranostics期刊发表的创新研究文章主要关注于体外诊断和预后、体内分子成像、分子治疗、图像引导治疗、生物传感器、系统生物学和转化医学、个性化医学和广泛的生物医学研究领域,可应用于未来的治疗诊断应用。
主动脉夹层(AD),可发生于任何年龄,是临床常见、最复杂最危险的主动脉疾患之一。一旦破裂出血,患者未能及时诊治,病死率极高。
主动脉是最大的动脉血管,分为外膜、中膜和内膜三层,其中外膜主要由包绕的结缔组织、分布的神经末梢、弹力膜等构成,中膜主要由平滑肌细胞及细胞外基质构成,内膜主要由内皮细胞构成。AD,主要是主动脉腔内的血流从内膜撕裂口进入中膜,在血管壁分裂成真、假腔而形成。国际急性主动脉夹层注册(IRAD)数据显示,AD最常见的诱发因素是高血压和动脉粥样硬化。
据研究表明,AD发病基础主要在中膜结构发生异常,也就是平滑肌细胞发生退变。而外膜的成纤维细胞被认为是为中膜提供营养物质。但如果主动脉血管出现损伤后,炎症反应会最早出现在外膜,又因多重因素而改变血管结构及功能的完整性,而导致夹层的发生。
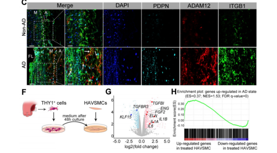
张韬课题组专注于探索血管稳态和疾病发展中细胞间的相互作用和功能靶点。该课题通过单细胞转录组测序和免疫多色染色技术,首次描述了正常人胸主动脉和Stanford A型AD患者病变血管中细胞亚群组成及其空间位置,同时研究发现AD标本中高表达的LOX成纤维细胞亚群(FB2)表达谱会随着AD病理发展进程显著变化;导致其与血管平滑肌细胞(VSMC)的异常细胞亚群产生相互作用,共同促进AD发展。通过抑制小鼠血管外膜中的BMP(骨形态发生蛋白)信号通路可以有效抑制FB2的状态转化,进而降低小鼠AD的发生率。从临床角度而言,基于前期单细胞数据,课题组筛选出了FB2特异性分泌蛋白COL5A1,并验证其在AD患者血浆中的浓度显著高于对照组,首次阐述其作为AD血液生物标志物的可能性。简而言之,通过单细胞测序技术,不仅确定了特定FB细胞亚群在AD发生发展中的关键作用,还揭示了细胞间相互作用的动态变化及其在血管疾病病理生理过程中的重要作用。
该项研究证明了从调控细胞间相互作用的角度治疗AD的可行性,既为以后AD的治疗提供了新思路,也为日后AD的药物治疗找到了新的靶点,即抑制成纤维细胞的状态转化。同时,这项研究首次通过单细胞测序技术完成了AD生物标志物的筛选,即证明了单细胞测序技术在临床诊断方面的作用,也为日后AD的早期预诊和快速分诊提供了可能。![]()


部分研究数据和图示
该项研究受到国家自然科学基金及国家重点研发计划项目基金项目的支持。张韬、陈奕男和姚芳是该论文的并列第一作者。王利、郭伟和周冰莹为共同通信作者。
附:作者简介
张韬,主任医师,副教授,博士研究生导师,北京大学人民医院血管外科学科助理。曾在美国斯坦福大学医学院Stanford Health Care和美国退伍军人事务部Palo Alto Medical Centre血管医学中心分别跟随美国血管医学会主席Ronald L. Dalman教授和Wei Zhou教授交流学习。承担国家自然科学基金、北京市自然科学基金等省部级基金6项,参与北京市重点攻关课题、科技部十一五和军队十二五保健攻关项目。获得中华医学科技进步二等奖、华夏医学科技二等奖和北京医学科技二等奖、中国装备协会和中国医疗器械协会临床创新转化二等奖。在Cir Res、EBioMedicine、J Mol Cell Cardiol、J Vasc Surg、Ann Thorac Surg、Biomicrofluidics等国内外杂志发表中英文论文五十余篇。获国家专利19项,参编专著和教材9部。担任中国医师协会血管分会腹主动脉疾病学组副组长、欧美同学会医师协会大血管疾病委员会副秘书长、国际脉管联盟(IUA)中国分部门静脉高压委员会秘书、北京医学会血栓和止血青委会副主任委员、北京中西医结合协会糖尿病足委员会副主任委员和《中华血管外科杂志》通讯编委。
(供稿:血管外科 张韬 责编:钟艳宇)









