北京大学人民医院春节期间放假调休,共七天——
2月7日(星期日)按照周一出诊
2月20日(星期六)按照周二出诊
2月11日-13日无门诊
2月14日-17日上午开诊,下午无门诊
核酸检测同门诊时间,14-17日上午半天
急诊、发热门诊、肠道门诊24小时正常开诊。
儿科急诊、发热门诊、肠道门诊挂号地点在所在科室。
普通门诊出诊安排
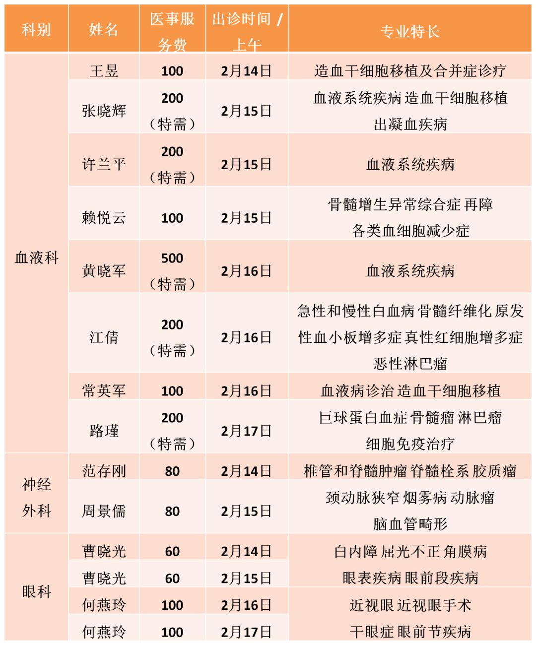
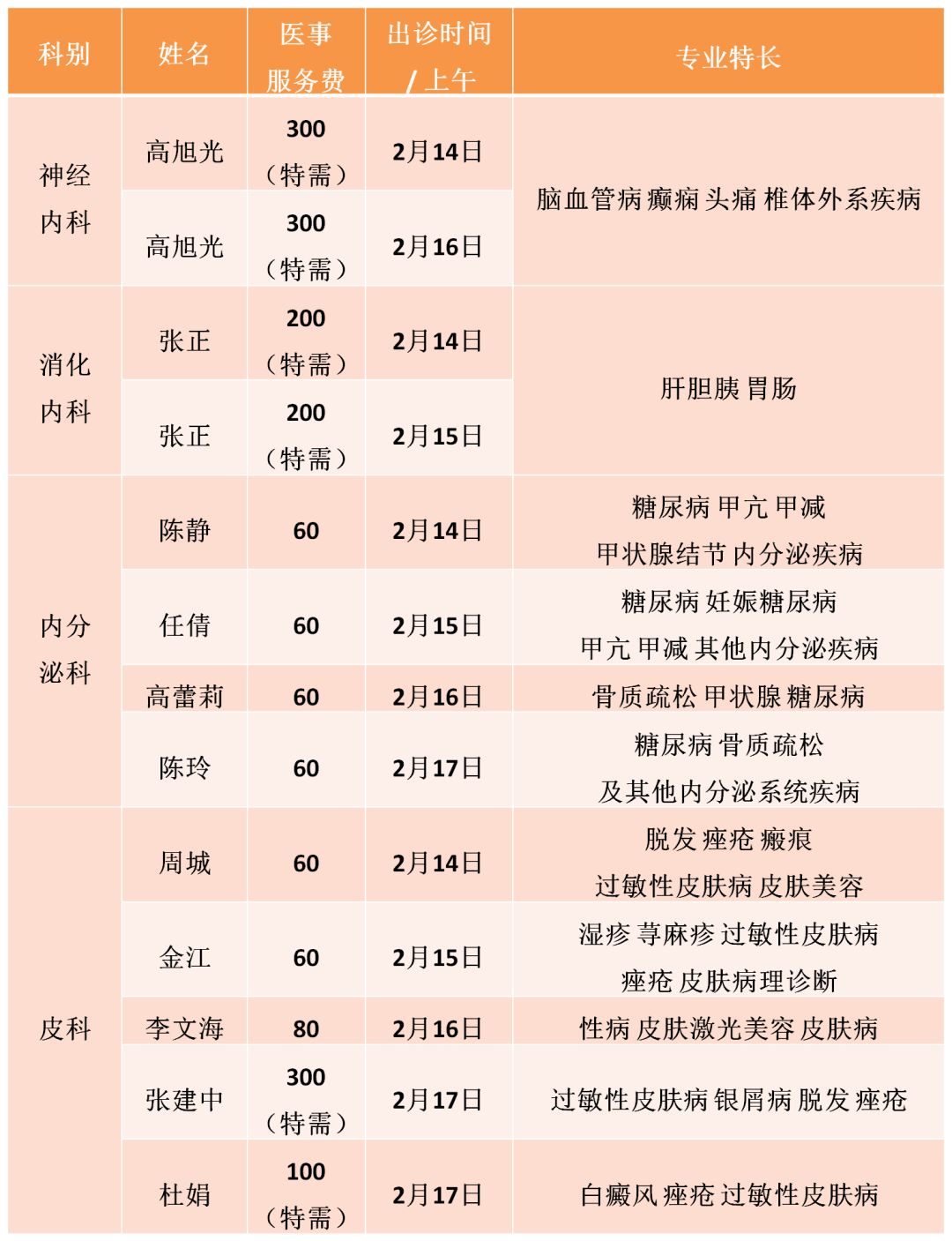
专家门诊出诊安排
温馨提示









