大众版
专业版
OA
EN
Login
En
网站首页
医院概况
医院介绍
领导团队
医院历史
医院院训
医院荣誉
组织架构
信息公开
新闻中心
新闻动态
新闻聚焦
媒体视角
视频新闻
专题报道
电子院刊
和谐医患
医护团队
寻找科室
寻找医生
诊疗特色
我要进修
人才招聘
患者服务
预约挂号
就诊指南
特色服务
门诊满意度调查
住院满意度调查
意见反馈
健康宣教
管理服务
行政科室
健康知识
健康视频
健康传播
讲座预告
请输入关键字
确定
网站首页
医院概况
新闻中心
医护团队
患者服务
管理服务
健康知识
医院介绍
领导团队
医院历史
医院院训
医院荣誉
组织架构
信息公开
新闻动态
新闻聚焦
媒体视角
视频新闻
专题报道
电子院刊
和谐医患
寻找科室
寻找医生
诊疗特色
我要进修
人才招聘
预约挂号
就诊指南
特色服务
门诊满意度调查
住院满意度调查
意见反馈
健康宣教
行政科室
健康视频
健康传播
讲座预告
大众版
专业版
OA
EN
首页
>
新闻中心
>
新闻聚焦
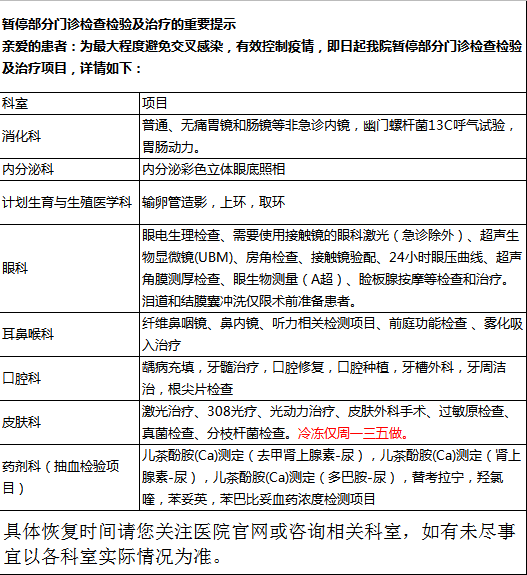
北京大学人民医院暂停部分门诊检查检验及治疗的通知
[ 2020-02-04 14:56 ]
门诊办公室
2020.2.4
返回首页
新闻动态
北京大学人民医院儿科联合多家医院开展世界早产儿日公...
北京大学人民医院研究生三党支部组织开展“跃动青春 ...
北京大学人民医院输血科党支部、重症医学科党支部、医...
“人民”青年科研人才系列报道
北京大学人民医院病案统计室党支部开展“立好家训,传...
诊疗特色
严重创伤救治“中国模式”
疑难危重症疾病综合治疗
北京方案
骨关节病综合治疗
骨盆恶性肿瘤的保肢治疗
健康新闻
雪天骨折患者增加 专家提醒不要热敷
美专家告诫父母走出不觉孩子胖的误区
宫颈炎到底会不会发生癌变?
注重筛查,预防颈动脉狭窄
什么?静脉斑块里都有塑料了!
健康讲座
2021年2月健康教育讲座安排
2020年12月健康教育讲座安排
2020年10月健康教育讲座安排
2020年7月健康教育讲座安排
2020年6月健康教育讲座安排
新闻动态
北京大学人民医院儿科联合多家医院开展世界早产儿日公...
北京大学人民医院研究生三党支部组织开展“跃动青春 ...
北京大学人民医院输血科党支部、重症医学科党支部、医...
“人民”青年科研人才系列报道
北京大学人民医院病案统计室党支部开展“立好家训,传...
健康新闻
雪天骨折患者增加 专家提醒不要热敷
美专家告诫父母走出不觉孩子胖的误区
宫颈炎到底会不会发生癌变?
注重筛查,预防颈动脉狭窄
什么?静脉斑块里都有塑料了!
健康讲座
2021年2月健康教育讲座安排
2020年12月健康教育讲座安排
2020年10月健康教育讲座安排
2020年7月健康教育讲座安排
2020年6月健康教育讲座安排
官方
服务
官方
微博
官方
微信
人才
招聘
我要
进修
导师
介绍
官方APP
微信